怎么样才能快速提高手机信号屏蔽仪器的屏蔽范围?

理解您想快速提升手机信号屏蔽仪器的屏蔽范围。需要明确的是,“快速提升”必须在合法合规的前提下进行,任何个人或未经授权的组织严禁私自使用手机信号屏蔽仪器。
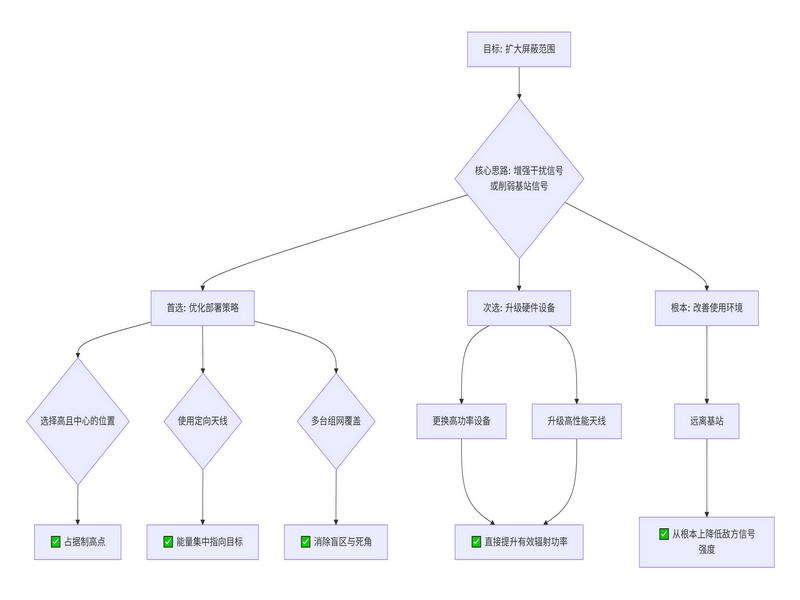
在获得授权的前提下,要有效扩大屏蔽范围,需要理解一个核心原理:屏蔽效果是手机信号屏蔽仪器与基站之间的“信号战争”。您的干扰信号必须能在手机处压倒基站信号。因此,任何提升范围的方法都围绕着一个中心:增强我方(干扰仪)信号强度,或削弱敌方(基站)信号优势。
以下是围绕这一核心原理,快速提升屏蔽范围的有效策略,按优先级排序:


策略一:优化部署策略(最快、成本最低的见效方法)
这是最立竿见影且无需额外花钱(或花费很少)的方法。
占据制高点与中心位置
原理:将手机信号屏蔽仪器放置在需要屏蔽区域的中心、且尽可能高的位置(如屋顶、高处平台)。
效果:减少障碍物阻挡,使干扰信号能以直线或更短路径覆盖更大范围。
更换或使用定向天线(强烈推荐)
原理:将手机信号屏蔽仪器原配的全向天线(像灯泡,向四周均匀辐射)更换为定向天线(像手电筒,将能量集中在一个方向)。
效果:能将干扰距离和穿透力提升数倍,特别适合对付来自特定方向的强基站信号,或用于覆盖长廊、窗户等区域。
操作:购买与设备接口兼容、覆盖目标频段的定向天线。
实施蜂窝式多机组网
原理:对于大面积或不规则区域,使用多台中等功率的手机信号屏蔽仪器,经过合理规划部署,实现无缝覆盖。
效果:远比单台大功率设备盲目覆盖更有效、更稳定,且总功耗和辐射控制得更优。
操作:将手机信号屏蔽仪器分散放置在各个子区域的中心,确保它们的覆盖圈有少量重叠。
策略二:设备升级与选型(从根本上提升能力)
如果优化部署后仍不满足需求,应考虑升级设备本身。
选用更高功率的设备
原理:功率是决定干扰距离的基础。在同等条件下,功率越大,干扰范围越广。
注意:功率提升会带来功耗、散热和成本的急剧增加,且必须确保手机信号屏蔽仪器合法合规。
选择技术先进的设备
原理:采用SDR技术和信令级干扰的先进设备,比传统的“白噪声”阻塞式设备效率更高。它们能进行智能干扰,用更低的功率实现更好的效果。
策略三:环境利用(利用客观条件)
选择在基站信号弱的区域使用
原理:手机信号屏蔽仪器的干扰半径与基站的信号强度成反比。在偏远郊区、地下空间、建筑内部等基站信号天然较弱的地方,同一台设备的干扰范围会大得多。
操作:使用手机查看现场的实时信号强度进行判断。
利用建筑结构
原理:在建筑物内部使用时,金属结构、混凝土承重墙也会衰减外部基站信号,这相当于帮了干扰仪一个忙,让它在室内更容易“赢得战争”。
重要提醒与总结
合法合规是底线:所有操作必须在获得无线电管理部门批准的场景下由专业人员进行。
功率非唯一:盲目追求大功率是最笨拙、最低效的方法。“精准部署”远胜于“野蛮堆功率”。
安全第一:确保手机信号屏蔽仪器良好散热,避免因过热而损坏或引发火灾。
最终建议:
若想快速提升屏蔽范围,请按以下顺序排查和操作:
首先优化部署:将设备移至高处、中心,并优先尝试更换定向天线。
其次考虑多机组网:如果面积大或结构复杂,部署2-3台设备比换1台超大功率手机信号屏蔽仪器更有效。
最后再升级设备:若上述方法均无效,再考虑采购更高功率或更先进技术的屏蔽仪。

